FANI es el aplicativo informático destinado a la Fiscalización Previa, responde a las abreviaturas de Fiscalización ANticipada en el Imas. Esta herramienta conectada a SANDRA y al procedimiento DEXEL (3172).
Este aplicativo se encuentra integrado en todas las aplicaciones informáticas de gestión del Imas, GUAPA, GPAS, PNC y GTS, desde donde envían las solicitudes de fiscalización directamente a la Intervención en el caso de la Fiscalización Previa, o al Servicio de Gestión Económica como paso previo a la Intervención, en el caso de la Fiscalización normal, como el caso de los aplicativos ECO, o CONVO.
Funcionamiento
Peticionarios
Bien sea desde la línea de menú (Petición de Fiscalizaciones) o desde un botón de una aplicación, el peticionario accede a la siguiente pantalla para realizar la petición.

En el recuadro Petición, se van a guardar los siguientes datos:
-
Número: Hace referencia al expediente de petición de fiscalización. Se mostrará cuando se cree la petición.
-
Estado: Hace referencia al estado actual del expediente de petición. Se mostrará cuando se cree la petición.
-
Fecha: Hace referencia a la fecha de creación de la petición. Se mostrará cuando se cree la petición.
-
Aplicación: Se debe introducir la aplicación en la que se encuentran los expedientes cuyos documentos se desean fiscalizar. Pulsando F9 aparecerá la lista de valores correspondiente.
-
Peticionario: Usuario que realiza la petición, por defecto mostrará el usuario conectado al OAS.
-
Envío: Muestra dónde se quiere enviar la solicitud. La petición siempre se enviará a Intervención General, en el caso de que también esté marcada Gestión Económica, será la primera a la que se le envíe la documentación.
-
Categoría: Especifica la categoría en la que se encuadra la petición.
-
Descripción: Campo de texto libre donde se describe la petición de fiscalización.
Una vez completados los datos del bloque Petición, se preguntará al usuario si quiere dar de alta la petición de fiscalización. Al responder afirmativamente, se asignará un número correlativo a la petición y se pondrá en estado ABIERTA.

En este momento, el cursor avanzará al bloque Expedientes. El bloque de Fiscalización está reservado para el uso por parte de Gestión Económica o Intervención Delegada. En el bloque Expedientes, al que accedemos mediante F9, podremos añadir aquellos expedientes que:
-
Tengan documentos en ROSA susceptibles de ser intervenidos.
-
No estén en otras solicitudes de intervención.
-
Pertenezcan a la aplicación especificada en el bloque Petición.

Al seleccionar el expediente deseado, podremos acceder al expediente completo en ROSA (1) o podremos acceder a los documentos que queremos seleccionar para enviar (2).

El expediente en ROSA sería el siguiente:

Y la pantalla donde va a aparecer la relacion de documentos intervenibles para enviar:

La relación de documentos a intervenir viene definida por Intervención General a través del servicio de Informática mediante la aplicación PITU. En el caso de que se constate que falta de algún tipo de documento en esta relación, se debe poner en conocimiento de Intervención General para que solicite su alta.
Van a aparecer todos los documentos asociados al expediente que han sido marcados como intervenibles. Dado que esto incluye a todos los subprocesos del expediente, es necesario marcar el documento principal del envío. A la derecha de cada documento, podemos pulsar sobre el botón para visualizarlo. Se enviarán todos los documentos marcados con el check de la izquierda. Tenemos la opción de pulsar sobre “Seleccionar Todos” para enviar todos los documentos susceptibles de fiscalizar.
Cuando hayamos terminado de seleccionar los documentos, pulsamos sobre el botón “Guardar” y nos cerrará la ventana.

El proceso de seleccionar expedientes y documentos se puede repetir las veces que sean necesarias. Debemos tener en cuenta que una solicitud puede llevar asociados varios expedientes y, a su vez, un expediente puede llevar asociados varios documentos.
El campo “Observaciones Peticionario” está asociado a cada uno de los expedientes que enviemos para intervenir. En él se pueden introducir comentarios para comunicarse con el resto de actores. Una vez hayamos añadido los expedientes y documentos necesarios, pulsaremos sobre el botón “Guardar”.

Nos preguntará si queremos cerrar la petición. Las consecuencias son:
-
Petición Cerrada: No se pueden añadir más expedientes y/o documentos a la petición. Cambia el estado a Cerrada. Se cierra la aplicación.
-
Petición No Cerrada: Se pueden añadir más expedientes y/o documentos a la petición.
Cuando hayamos terminado de adjuntar expedientes, deberemos cerrar la petición. Esta acción nos cerrará el formulario.
Consulta de Solicitudes
Para consultar las solicitudes que se han realizado y el estado en el que están, bien debemos entrar por la línea de menú “Consulta de Peticiones” o bien a través del botón habilitado en las aplicaciones (si existe). En la imagen se puede ver la petición sin cerrar, no tiene fecha asignada de petición y aún se puede abrir para seguir añadiendo expedientes y documentos.

Una vez cerrada la petición, no se podrán añadir expedientes o documentos y tendrá asignada una fecha de petición.

Para acceder a la petición seleccionada, solamente deberemos pulsar sobre el botón “+” y nos llevará a ella. Una vez dentro, vemos que ahora aparecer el botón “Enviar”. Cuando pulsemos sobre él, se enviará una tarea de la aplicación BELEN (Bandejas Electrónicas de Entrada a Notificar) a Gestión Económica o a Intervención General, según hayamos marcado previamente en la definición de la petición.
La relación entre actores y estados de la solicitud se explica en el anexo correspondiente.

La tarea de BELEN se envía a la bandeja correspondiente (Gestión Económica o Intervención General) avisando que ha llegado una petición de fiscalización. El estado de la solicitud pasará a Pendiente ECO (si se ha enviado a Gestión Económica) o a Pendiente INT (si se ha enviado a Intervención General).

Ahora, al volver a realizar la consulta de peticiones, aparecerá en el estado ‘PENDIENTE ECO’. Se podrá consultar la petición pero no se podrán añadir expedientes y/o documentos.

Gestión Económica
El proceso en Gestión Económica comienza cuando un peticionario realiza una solicitud de intervención marcando la opción de envío a Gestión Económica. Una vez cerrada la petición, se crea una tarea en BELEN y se envía a la bandeja correspondiente. Todos los integrantes de la bandeja recibirán esta tarea cuyo asunto es “FANI: Petición de Fiscalización” y cuyo texto es “Existen solicitudes de fiscalización pendientes de ser revisadas.”.
Al realizar la consulta correspondiente, veremos el registro de peticiones que se han realizado, el estado en el que se encuentran y la fecha en la que se cerró la petición. Pulsando sobre el botón “+” accederemos al contenido de la solicitud.

Al entrar desde el rol de Gestión Económica, el bloque de Petición está bloqueado y, por defecto, pone como interventor económico el login del usuario que ha accedido a la petición. En cada uno de los documentos puede desplegar la barra “Acción a realizar” que contará con las siguientes opciones:
-
Visualizar : Muestra el documento.
-
Subsanar: Considera que el documento no es correcto. Al marcar esta opción, el cursor irá al campo “Observaciones Económico” donde el usuario tendrá que especificar el motivo por el cual se ha marcado ese documento como subsanable.
-
Validar: Considera que el documento es correcto.
También se marcará el check S o V en las columnas de Gestión Económica para indicar que ese documento está pendiente de subsanar o validado.

Al pulsar sobre el botón “Enviar”, si existe algún documento marcado como subsanable, se enviará un correo electrónico al peticionario indicando que hay documentos pendientes de subsanar y se le devolverá la petición. El estado de la petición pasará a ser SUBSANAR ECO.

En el caso de que no exista ningún documento marcado como pendiente de subsanar, se revisará que todos los documentos incluidos en la petición estén validados. En ese caso, termina el proceso de validación por parte de Gestión Económica y al pulsar “Enviar”, se envía la petición a Intervención General. Al mismo tiempo, el estado de la petición pasa a ser PENDIENTE INT.
Peticionario
Una vez recibido el correo electrónico por parte del interventor de Gestión Económica, el peticionario puede ir a la consulta para revisar el expediente de fiscalización.

El peticionario ahora tiene la siguientes opciones sobre el documento subsanable:
-
Visualizar: Visualiza el documento.
-
Eliminar: Elimina el documento de la petición.

Además del motivo que el interventor de Gestión Económica le ha indicado como causa de su subsanación. En este caso, el interventor debe eliminar el documento erróneo, subir a ROSA el documento reparado y volver a incluir este documento reparado en la petición. Cuando guarde los cambios y pulse sobre “Enviar”, se enviará la petición de nuevo a Gestión Económica con el estado REPARADA ECO. Se creará una tarea en BELEN en la bandeja correspondiente que avisará al interventor de Gestión Económica que están reparados los documentos indicados.

Una vez estén verificados todos los documentos, el interventor de Gestión Económica pulsará sobre el botón “Enviar” y se enviará la petición a Intervención General, pasará al estado PENDIENTE INT y se creará una tarea en BELEN en la bandeja correspondiente para avisar a Intervención General de que ha llegado una petición de fiscalización.

Intervención General
Al acceder a la Consulta de Peticiones aparecerá una petición en estado PENDIENTE INT, que tendrá incluida la fecha de petición. Si la petición ha pasado por Gestión Económica, también tendrá incluida la fecha de Gestión Económica.

El proceso de trabajo en Intervención General es el mismo que en Gestión Económica. Al abrir la petición, hay una nueva opción a la hora de actuar sobre los documentos, Metadatos.

En Metadatos se podrán ver todos los metadatos correspondientes al documento, asegurando así la integeridad del mismo.

Si se manda subsanar alguno de los documentos pertenecientes a la petición, tendrán que escribir un comentario en el campo “Observaciones Intervención” bajo la relación de documentos. Al pulsar sobre el botón “Enviar”, se enviará un correo electrónico al peticionario avisando de que tiene documentos que subsanar y la petición quedará en estado SUBSANAR INT.
Una vez se hayan subsanado los documentos por parte del peticionario de la misma forma que se subsanan para Gestión Económica, la petición pasará al estado REPARADA INT y se creará una tarea en BELEN en la bandeja correspondiente avisando al usuario por parte de Intervención General que ha solicitado la subsanación.
Cuando todos los documentos de la petición se encuentren marcados como válidos y se hayan guardado los cambios, se debe elegir el firmante (Interventor Delegado o Interventor Adjunto) y aparecerá el botón “Informe Intervención”. Este informe se genera automáticamente con la relación de expedientes y documentos que se han validado por parte de Intervención General.

El informe de intervención se enviará al portafirmas correspondiente y, una vez esté firmado, la petición pasará al estado FISCALIZADA.
El informe de intervención entonces estará disponible en ROSA con el número de expediente de intervención (INTV+año+número de petición).
También se genera un extracto por cada uno de los expedientes que se han fiscalizado. Este extracto solamente llevará los datos correspondientes al expediente afectado y se guardará en la carpeta de ROSA de dicho expediente (sellado mediante DUMAS).
Anexos
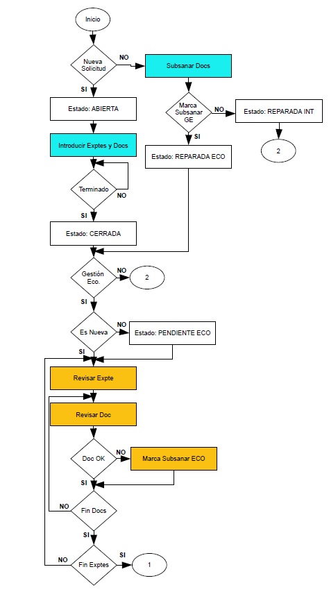
Estados de la petición
Se describe la relación entre los distintos actores, los estados de la solicitud y las acciones que sobre ellas se pueden realizar.

Esquema de la aplicación.


(Descargar el manual)